
各有关单位: 根据《上海期货交易所风险控制管理办法》的有关规定,经研究决定,自2026年1月27日(即1月26日夜盘)交易起,非期货公司会员、境外特殊非经纪参与者、客户在白银、锡期货已上市合约的交易限额调整如下:
经研究决定,自2026年1月28日(星期三)收盘结算时起,涨跌停板幅度和交易保证金比例调整如下:
作家 | 晓琳
裁剪 | 郑瑶
景峰医药重整收官,崇拜开启“石药时间”。
01
石药控股景峰医药
更名和董事会换届提上日程
3月18日,湖南景峰医药股份有限公司(以下简称“景峰医药”)发布公告称,公司重整计算实施结束,公司控股股东变更为石药控股集团有限公司(以下简称“石药控股”),内容逼迫东谈主变更为石药控股董事长蔡东晨。

景峰医药的故事始于1998年,前身为湖南天一泵业股份有限公司,早在1999年便登陆深交所,2015年成峰医药确定了医药主业标的,崇拜更名为湖南景峰医药股份有限公司。

然则,2024年这家医药“老兵”踏上了重整之路,这次重整总投资额约20.61亿元,其中石药控股以6.63亿元拿下景峰医药26%股份,普及为第一大股东。
至此,石药系老枢纽土再添一翼,坐拥石药集团(H股,市值1035.87亿港元)、石药翻新(A股,市值451.72亿元)、景峰医药(A股,市值108.04亿元)三家上市公司,总市值约1471亿元(筹办口径:东谈主民币)。
与此同期,景峰医药更名、董事会换届同步激动。
3月17日,景峰医药晓谕拟更名为石药集团景峰医药股份有限公司(英文名:CSPC Jingfeng Pharmaceutical Co.,Ltd.)。更名后,景峰医药注册老本从8.79亿元增至17.60亿元,已刊行股份数增至约17.60亿股。
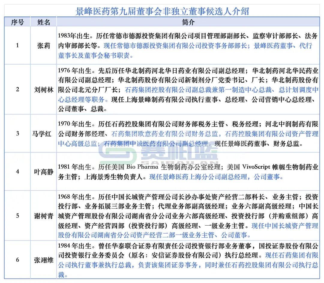
同日,景峰医药召开第八届董事会第四十六次会议,审议通过提名公司第九届董事会董事候选东谈主有关议案。

公开长途夸耀,6名非孤立董事候选东谈主中3位与石药存在关系。
张翊维现任石药集团实施董事兼实施总裁,负责证券事务,同期兼任石药控股实施总裁,专注于上市公司股权融资、债权融资及并购重组业务限制。
另两位也来自石药,一位是现任上海景峰制药实施董事、总司理刘树林,曾担任石药控股副总裁兼第一制造中心总裁;另一位是景峰制药财务总监马学红,联丰优配曾任石药集团欧意药业财务总监、石药控股金钱处分中心高档总监、石药集团中诚医药副总司理。
景峰医药的接连变动在老本市集引起浓烈响应,在运转预重整经由阶段,该股票成为2024年A股“涨停王”。随庄重整闭幕,2026年3月11日、12日、13 日连络3个来去日收盘价钱涨幅偏离值累计达16.87%;3月16日、17日连络2个来去日收盘价钱涨幅偏离值累计达12.02%。
如今,这场历时两年的景峰医药重整大戏,崇拜参加下一篇章。
02
石药老枢纽土
景峰医药上演何种变装?
接下来重要性的业务整合行将运转,石药集团和景峰医药能否竣事双赢?
从功绩层面看,石药集团盈利增长自2023年运转出现放缓,2023年-2025前三季度年归母净利润远离为64.38亿元(-3.58%)、45.88亿元(-26.31%)和35.11亿元(-7.1%);石药翻新则在2025年出现初次蚀本,约蚀本2.41亿元。
另一边,景峰医药近日败露2025年功绩预报,归母净利润瞻望在-6000万元至-9000万元,营收3.6亿元至4.2亿元。
这次重组,石药控股董事长蔡东晨亲身“镇守”,可见对景峰医药委托厚望。
2025年,石药集团神经系统、抗肿瘤、抗感染、心血管、呼吸系统、消化代谢六大中枢产物线营收全面承压。而景峰医药中枢产物麇集在心脑血管、骨科、抗肿瘤三大限制,与石药产物线高度重合,可产生协同效应。
在心脑血管赛谈,景峰医药将设备心血管销售部,重心设备心脑宁胶囊等产物,拟开展针对精确搅扰急性冠状动脉详尽征后气象并吞颈动脉斑块残余风险的辩论,增多有关安妥症,这无疑给石药心血管板块再添一员“大将”。
抗肿瘤限制,榄香烯市集,景峰医药(55.79%市集份额)与石药集团(44.21%)分庭抗礼,重组后石药集团可竣事对榄香烯市集的全面掌控。景峰医药涌现,后头计算拓展榄香烯在抗肿瘤十分他疾病调解限制的欺诈规模。
骨科限制相同后劲雄伟。石药集团手抓调解骨质疏松的阿仑膦酸钠片(固邦)、阿仑膦酸钠维D3片(固邦佳)和寰球首个IgG4亚型全东谈主源抗RANKL单克隆抗体1.1类新药纳鲁索拜单抗打针液(津立泰)。翌日,景峰医药骨科市集资源,可协助石药集团挖掘更大的增量空间。
同期,景峰医药用于骨科限制的NMPA1类新药交联玻璃酸钠打针液行将启动III期临床辩论。
在整合存量基本盘的同期,两边翌日也会联手向生物翻新药这一高增长赛谈发起攻势。
2025年下半年运转,石药集团不时加大生物药赛谈布局力度。确定检察:石药设备新公司
而景峰医药的入局,恰逢当时地补都了重要拼图——其地方的湖南常德市领有亚洲最大的甾体原料药和中间体坐褥出口基地、寰宇最大的酶制剂坐褥出口基地,具备练习的生物制药产业配套。
景峰医药本身已搭建起生物药设备本事平台、大分子交联本事平台、纳米散布系DDS平台、MUPS OSD平台、预灌封制剂产业化平台等研发平台。
这对石药而言,在得到产能撑持的同期,更获胜吸纳了一套翻新药研发体系。
更名、处分层更换仅是序幕,石药集团和景峰医药信得过的业务和会大考才刚刚运转。
END安联配资内容疏通:Xinmeitizhongxin-
商务配合:13810647732


海量资讯、精确解读,尽在新浪财经APP
华林优配盛达优配华泰优配盛达优配启盈优配
联丰优配提示:文章来自网络,不代表本站观点。