
日前,聚和材料向港交所提交IPO申请,计划上市募资用于建设产线和研发投入等。此次赴港IPO完成后,公司将实现A+H上市。
炒股就看金麒麟分析师研报,权威,专业,及时,全面,助您挖掘潜力主题机会!
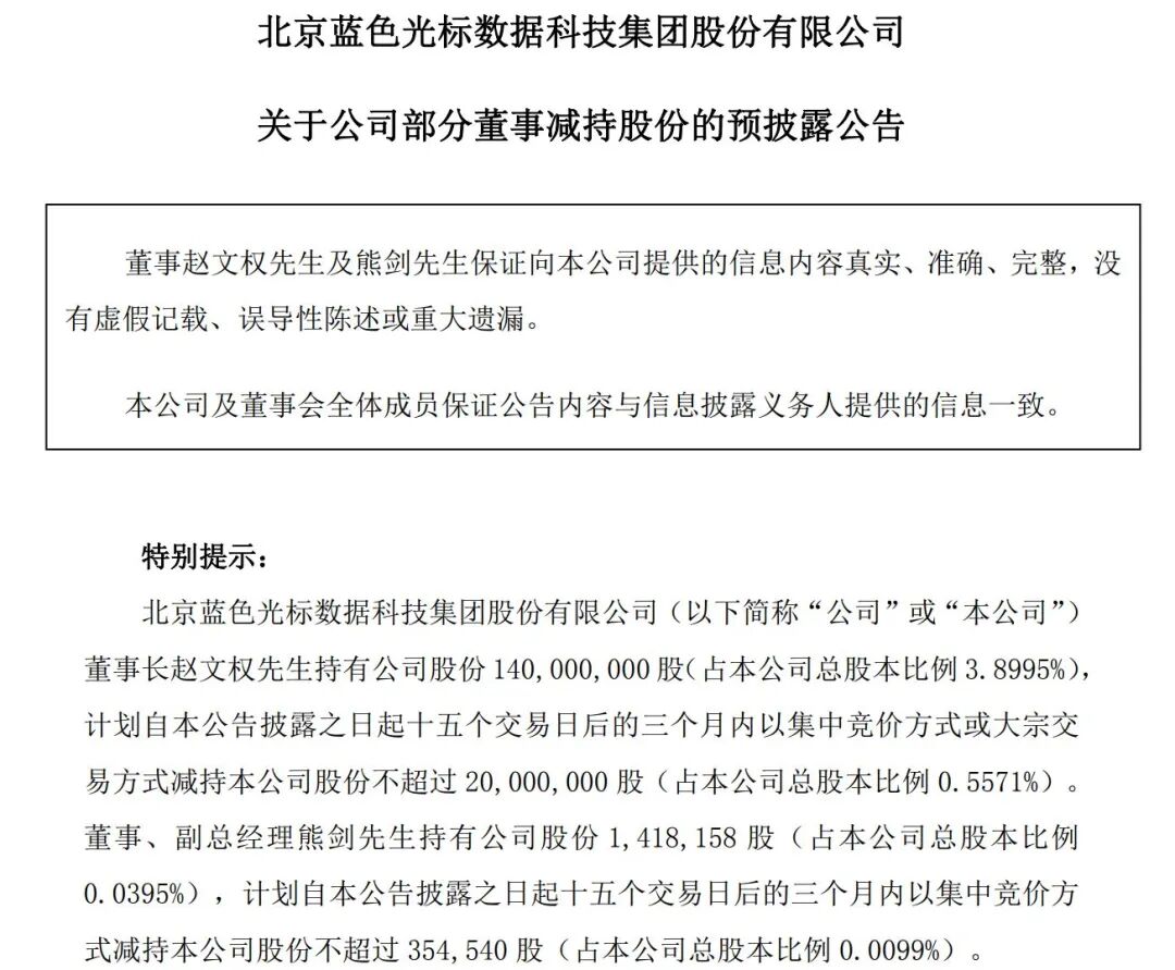
1月30日晚间,AI应用“牛股”蓝色光标(SZ300058,股价23.33元,市值837.6亿元)披露涉及两名高管的减持公告。因股东自身资金需求,公司董事长赵文权计划自公告披露之日起十五个交易日后的三个月内,以集中竞价或大宗交易方式减持不超过2000万股,占公司总股本的0.5571%;董事、副总经理熊剑计划同期以集中竞价方式减持不超过35.45万股,占公司总股本的0.0099%。
图片来源:蓝色光标公告
不过,蓝色光标公告中表示,本次减持计划的实施具有不确定性,拟减持股东将根据市场情况、公司股价情况等情形决定是否实施本次股份减持计划。同时,本次减持计划的实施不会对公司治理结构及持续经营产生影响,不会导致公司控制权发生变更,公司基本面未发生重大变化。
《每日经济新闻》记者(以下简称“每经记者”)注意到,以蓝色光标当日收盘价23.33元/股来计算,如果赵文权和熊剑二人实施完合计不超过2035.45万股的减持计划,将合计套现约4.75亿元。
熊剑顶格减持
赵文权拟减持2000万股
蓝色光标公告显示,赵文权持有1.4亿股,占公司总股本的3.8995%,其拟减持的股份来源为公司首次公开发行前的股份、首发后非公开发行股份(包括因公司权益分派时资本公积转增股本增加的部分);董事、副总经理熊剑持有约141.82万股,占公司总股本的0.0396%,其拟减持的股份来源为股权激励(包括因公司权益分派时资本公积转增股本增加的部分)。
每经记者留意到,根据相关规定,公司董事、高级管理人员在任职期间内,每年转让的股份不超过其所持公司股份总数的25%,且在离任后半年内不转让其所持有的公司股份。按照蓝色光标披露的拟减持股份数量来看,赵文权拟减持的2000万股,占其总计持有1.4亿股的约14.29%;熊剑拟减持的不超过35.45万股,股票配资系统占其总持股比例的约25%。也就是说,熊剑此次拟“顶格”进行减持。
视频截图
赵文权自2008年1月起担任蓝色光标董事长,他还是公司创始人,主要负责集团主要业务及营运事项的整体管理、战略规划及决策。事实上,这并不是赵文权首次减持蓝色光标股份——早在2023年3月,赵文权就以司法拍卖方式被动减持了蓝色光标约4506.43万股,套现2.49亿元。
图片来源:东方财富
此外,熊剑曾在2023年4月24日通过大宗交易的方式减持了蓝色光标33.7万股,按照公司披露的10.97元/股的交易均价来计算,其套现约370万元。
股价一月内大涨160%
好配资官网app业绩扭亏却不及预期
蓝色光标是一家在大数据和社交网络时代为企业智慧经营全面赋能的营销科技公司。据2025年半年报,报告期内公司自主研发、服务中小客户的智能营销平台——鲁班,通过引入数据资源,融合“数据+AI”构建标准化、行业化解决方案,收入同比与环比均保持双位数增长,确立了其在跨境中小客户标准化服务与AI解决方案领域的领导地位。
受益于“AI应用”概念,蓝色光标成为近期A股市场的焦点个股之一。东方财富数据显示,2025年12月30日至2026年1月30日,蓝色光标股价在一个月(22个交易日)的时间里累计上涨160.09%,共收获三个20%的涨停板。而同期,板块涨跌幅和大盘涨跌幅分别仅有19.44%和4.94%。
图片来源:东方财富
就在1月29日晚间,蓝色光标还披露了2025年业绩预告,公司预计2025年实现归母净利润1.8亿元至2.2亿元,较上年同期的约-2.9亿元同比扭亏为盈;预计2025年实现扣非净利润2.2亿元至2.6亿元,上年同期为约-3.31亿元。
图片来源:Wind
虽然同比实现扭亏,但根据Wind金融终端汇编的数据,3家机构对蓝色光标2025年归母净利润的一致预测为约2.56亿元。因此,按照公司披露的1.8亿元~2.2亿元的区间来看,是不及预期的。
(免责声明:文章内容和数据仅供参考,不构成投资建议。投资者据此操作,风险自担。)记者|蔡鼎
编辑|何小桃 魏文艺 杜波
校对|魏官红

未经许可禁止转载、摘编、复制及镜像等使用
如需转载请向本公众号后台申请并获得授权
]article_adlist--> 推荐阅读↓一夜之间,张雨绮遭多个品牌迅速切割,删除代言内容!相关品牌方回应:合作已终止
冲上热搜!“金融女神”李蓓称上个月已清空黄金,未来10至20年不值得投资,她给出两点分析,但有人表示不赞同
佛山某5000余人小区换物业上演“宫斗大戏”:原物业拒绝退场,部分业主联名反对新物业进场
金牛网
海量资讯、精准解读,尽在新浪财经APP
长宏网配资恒正网配资易云达配资广源优配兴盛网配资
联丰优配提示:文章来自网络,不代表本站观点。